Оригинальные каталоги
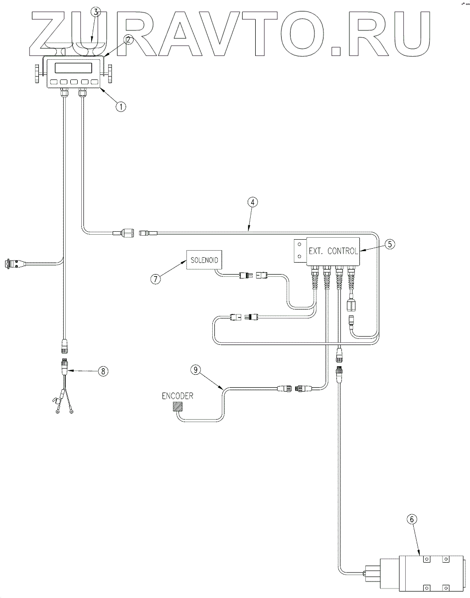
| № | Номер | Наименование | Цена | |
|---|---|---|---|---|
| 1 | VER-27947 | VERIS CAB CONSOLE | Нет в продаже |
|
| 2 | VER-19516 | VERIS MOUNT | Нет в продаже |
|
| 3 | VER-21463 | VERIS SUCTION CUP | Нет в продаже |
|
| 4 | VER-21475 | VERIS POWER/COMM CABLE 55' | Нет в продаже |
|
| 5 | VER-21568 | VERIS EXT. CONTROL | Нет в продаже |
|
| 6 | 833-179C | DJ RADAR W/HARDWARE | Нет в продаже |
|
| 7 | VER-18375 | VERIS SOLENOID CABLE | Нет в продаже |
|
| 8 | VER-19729 | VERIS PWR PRT ADPTR-HYD DRIVE | Нет в продаже |
|
| 9 | VER-18382 | VERIS ENCODER W/ CABLE | Нет в продаже |
|
1
2
3
4
5
6
7
8
9
Содержащиеся в справочниках-каталогах запасные части и детали носят исключительно информационный характер