Оригинальные каталоги
| № | Номер | Наименование | Цена | |
|---|---|---|---|---|
| 1 | 441166 | TERMINAL | Нет в продаже |
|
| 2 | 441167 | TERMINAL | Нет в продаже |
|
| 3 | 441159 | CONNECTOR | Нет в продаже |
|
| 4 | 334787 | CONNECTOR | Нет в продаже |
|
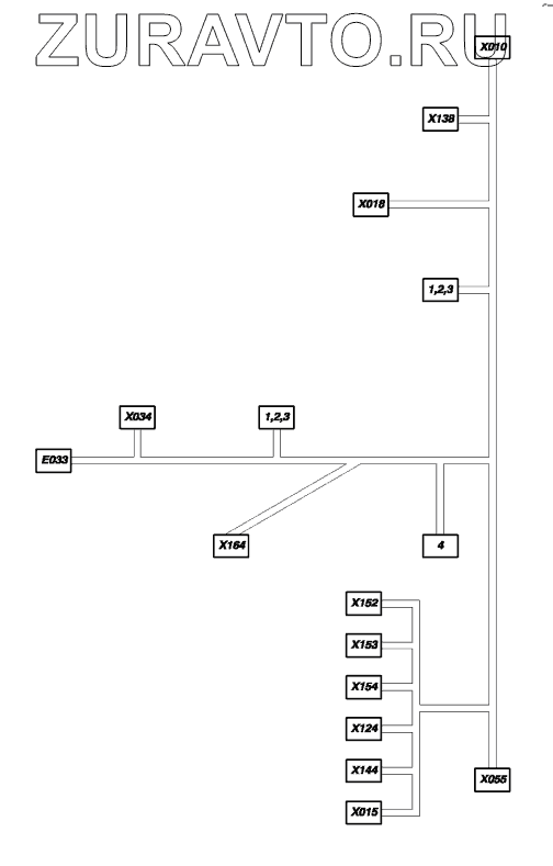
| E033 | 430026 | TERMINAL | Нет в продаже |
|
| X010 | 84807217 | CONNECTOR | Нет в продаже |
|
| 84441874 | 84441874 | CONNECTOR | Нет в продаже |
|
| 86500035 | 86500035 | Elec. Terminal pin | Нет в продаже |
|
| 84074628 | 84074628 | CABLE TERMINAL | Нет в продаже |
|
| 84807680 | 84807680 | TAB | Нет в продаже |
|
| X015 | 84449647 | CONNECTOR | Нет в продаже |
|
| 84806312 | 84806312 | CONNECTOR | Нет в продаже |
|
| 86500036 | 86500036 | PIN | Нет в продаже |
|
| 84068583 | 84068583 | Plug | Нет в продаже |
|
| 84806918 | 84806918 | CONNECTOR | Нет в продаже |
|
| 84806919 | 84806919 | PLUG | Нет в продаже |
|
| 86500035 | 86500035 | Elec. Terminal pin | Нет в продаже |
|
| X018 | 84806457 | CONNECTOR | Нет в продаже |
|
| 84806458 | 84806458 | CONNECTOR | Нет в продаже |
|
| 84806460 | 84806460 | CABLE TERMINAL | Нет в продаже |
|
| 84100538 | 84100538 | CONNECTOR | Нет в продаже |
|
| X034 | 84074635 | CONNECTOR | Нет в продаже |
|
| 84074639 | 84074639 | CONNECTOR | Нет в продаже |
|
| 86500036 | 86500036 | PIN | Нет в продаже |
|
| X055 | 84074631 | CONNECTOR | Нет в продаже |
|
| 84074638 | 84074638 | PLUG | Нет в продаже |
|
| 86500036 | 86500036 | PIN | Нет в продаже |
|
| X124 | 84449647 | CONNECTOR | Нет в продаже |
|
| 84806312 | 84806312 | CONNECTOR | Нет в продаже |
|
| 86500036 | 86500036 | PIN | Нет в продаже |
|
| 84068583 | 84068583 | Plug | Нет в продаже |
|
| 84806918 | 84806918 | CONNECTOR | Нет в продаже |
|
| 84806919 | 84806919 | PLUG | Нет в продаже |
|
| 86500035 | 86500035 | Elec. Terminal pin | Нет в продаже |
|
| X138 | 84074631 | CONNECTOR | Нет в продаже |
|
| 84074638 | 84074638 | PLUG | Нет в продаже |
|
| 86500036 | 86500036 | PIN | Нет в продаже |
|
| X144 | 84449647 | CONNECTOR | Нет в продаже |
|
| 84806312 | 84806312 | CONNECTOR | Нет в продаже |
|
| 86500036 | 86500036 | PIN | Нет в продаже |
|
| 84806918 | 84806918 | CONNECTOR | Нет в продаже |
|
| 84806919 | 84806919 | PLUG | Нет в продаже |
|
| 86500035 | 86500035 | Elec. Terminal pin | Нет в продаже |
|
| X152 | 84074631 | CONNECTOR | Нет в продаже |
|
| 84074638 | 84074638 | PLUG | Нет в продаже |
|
| 86500036 | 86500036 | PIN | Нет в продаже |
|
| X153 | 84074631 | CONNECTOR | Нет в продаже |
|
| 84074638 | 84074638 | PLUG | Нет в продаже |
|
| 86500036 | 86500036 | PIN | Нет в продаже |
|
| X154 | 84449647 | CONNECTOR | Нет в продаже |
|
| 84806312 | 84806312 | CONNECTOR | Нет в продаже |
|
| 86500036 | 86500036 | PIN | Нет в продаже |
|
| 84806918 | 84806918 | CONNECTOR | Нет в продаже |
|
| 84806919 | 84806919 | PLUG | Нет в продаже |
|
| 86500035 | 86500035 | Elec. Terminal pin | Нет в продаже |
|
| X164 | 84074631 | CONNECTOR | Нет в продаже |
|
| 84074638 | 84074638 | PLUG | Нет в продаже |
|
| 86500036 | 86500036 | PIN | Нет в продаже |
|
1
1
2
2
3
3
4
E033
X010
84441874
86500035
84074628
84807680
X015
84806312
86500036
84068583
84806918
84806919
86500035
X018
84806458
84806460
84100538
X034
84074639
86500036
X055
84074638
86500036
X124
84806312
86500036
84068583
84806918
84806919
86500035
X138
84074638
86500036
X144
84806312
86500036
84806918
84806919
86500035
X152
84074638
86500036
X153
84074638
86500036
X154
84806312
86500036
84806918
84806919
86500035
X164
84074638
86500036
Содержащиеся в справочниках-каталогах запасные части и детали носят исключительно информационный характер